留言咨询
 针对上海交通大学博士生导师倪某辱骂学生事件,25日,上海交通大学电子信息与电气工程学院在官方微信上发布了一条消息,学校将立即停止倪冰冰教学工作,对教师违反师德师风问题“零容忍”。
最近,有网友爆料称,上海交通大学博士生导师某在学术交流群辱骂学生“垃圾,白痴,文盲,写的东西跟屎一样”,并称“都是垃圾一样的东西,等把自己锻炼成牛人,再提休息两字!”
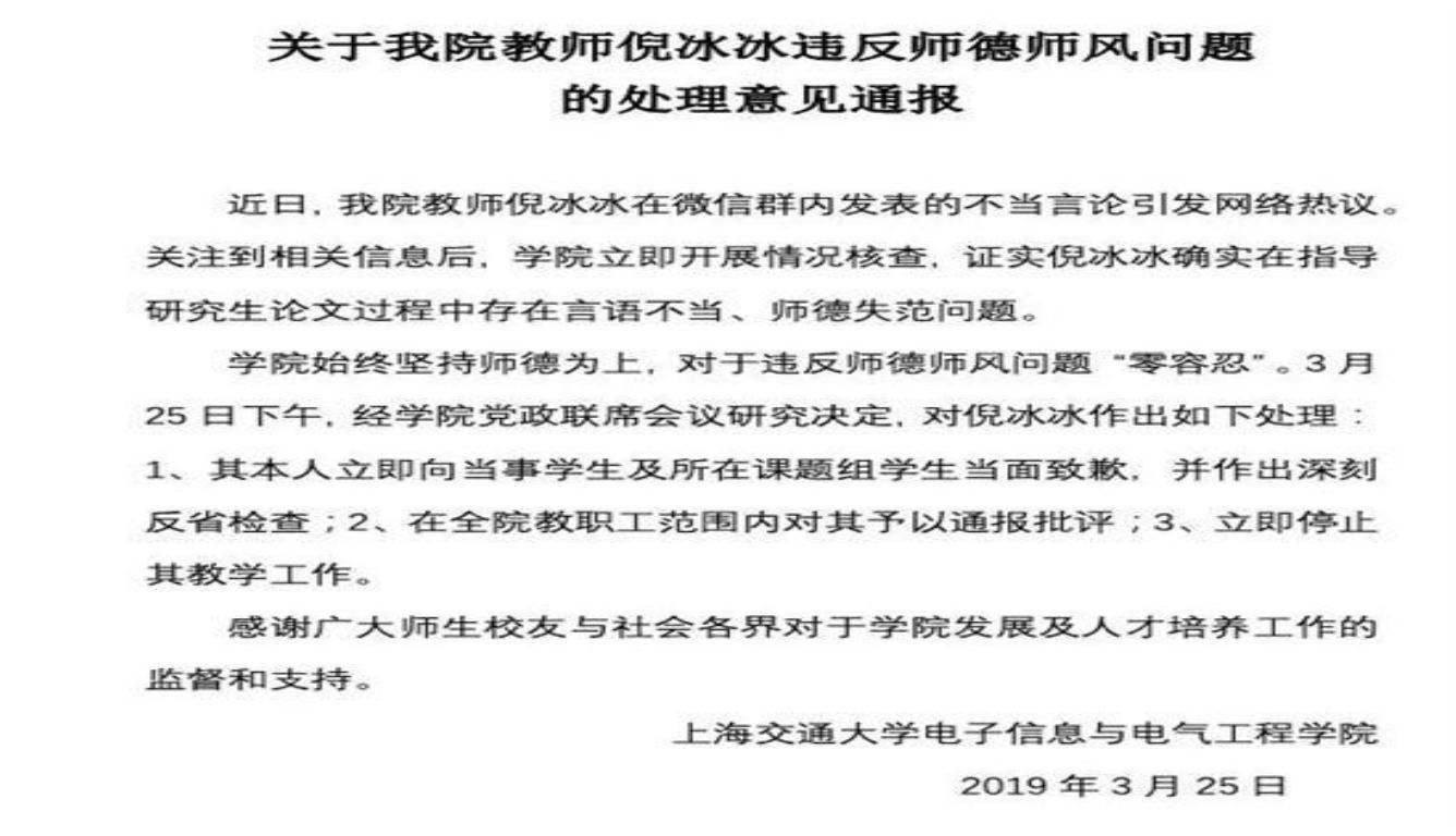
3月25日,上海交通大学电子信息与电气工程学院在官方微信上公布了该院教师倪冰冰违反了教师道德规范问题的处理意见通报,通报表示,倪冰冰确实在指导研究生论文过程中存在言语不当、师德失范问题。经学院党政联席会议研究决定,对倪冰冰作出如下处理:1、其本人立即向当事学生及所在课题组学生当面道歉,并作出深刻反省检查;2、在全院教职工范围内对其予以通报批评;3、立即停止其教学工作。以下为关于此事通报全文:


